项目介绍
2008年10月1日,青少年体验类教育场馆“Do都城”正式对外开放。在这座城市里,少年儿童就是城市的主人,不仅可以在此体验求职应聘,更可以参与城市的建设和管理,锻炼自己的综合能力,并将所学所得内化为自身的素养。
2011年“Do都城”第一届市政府上任,至今已经有了十届城市领导班子。200多位优秀的杭城青少年在“Do都城”学会了与人相处,学到了团队合作,并且通过“Do都城”的平台,见识到了更广阔的世界。“Do都城”市政府成员归属杭州青少年活动中心少工委下体验部大队“城市小主人中队”,中队荣获2023年度“全国红领巾中队”称号。
项目以社团形式进行全新优化,构建起城校沟通桥梁,为优秀的学生提供全新的校外教育与体验学习平台。“Do都城”第十一届市政府成员将围绕“联合国可持续发展目标”展开、PBL教育课程体系,定期参与专项成长课程,独立设计、组织活动,展现新时代少年风采。

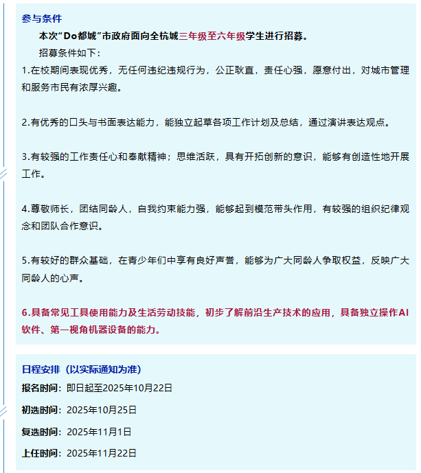
第十一届“Do都城”市政府竞选活动






















